Last reviewed: October 14, 2025

Connected Accounts


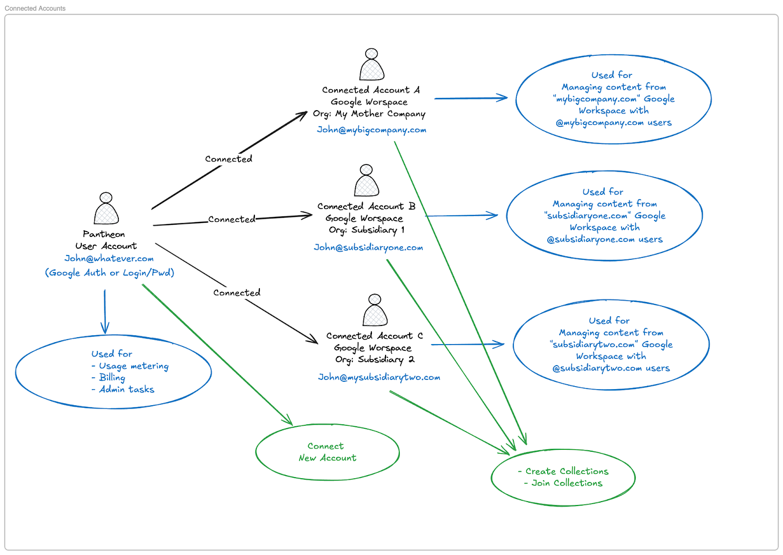
What are Connected Accounts

On Content Publisher, a Connected Account refers to a connection to a specific Google Workspace account. This connection holds the user account identifier: its Google Workspace email, that will be used to identify the Google Workspace but also to identify the user being the administrator for content collections using that connection.

Connected Account are different from the Content Publisher user account for different reasons.

  • Content Publisher customers might want to connect several Google Workspace to their Content Publisher environment to work across different teams or organizations without having to access different environments, manage different billing and payment processes.
  • Content Publisher customers might want to manage billing and administration work on a different email than the one used for their Google Workspace.
  • Pantheon needs a separate unique user account which is independent from the Google Workspace account even if sharing the same email address.

The diagram below summarizes the relationships between Content Publisher user accounts and connected accounts and how they are used by the solution.

Managing Connected Accounts

When logging into the Content Publisher dashboard the first time as a user, you will first have to create a Connected Account to start using the system. This will happen when you create your first content collection.


As you use the system, you have the option to connect several Connected Accounts. To do so, You can connect this account by going to the Connected Account section and clicking on Connect An Account.

Disconnect an account

As Connected Accounts are not unlimited and subject to billing, but also because your needs might evolve,  you can disconnect your connected accounts. To do so, you can simply click on Disconnect in the connected account section.



When an account is disconnected, the content collections related to that account are preserved but not usable anymore. A user will have to reconnect this specific Connected Account to recover access to these collections.